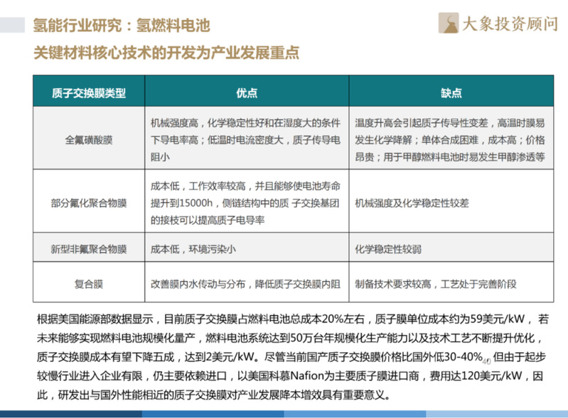
文章转载自:旺材氢燃料电池 来源:大象研究院,版权归原作者及刊载媒体所有
本报告主要内容分为以下四部分:
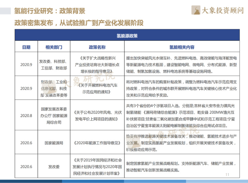
1、氢能行业发展背景与现状
2、氢能行业产业链情况
3、氢能行业产业链重点企业介绍
4、氢能行业发展趋势





























































![]()
版权声明:文章转载自微信公众号旺材氢燃料电池,文章转载只为学术传播,如涉及侵权问题,请联系我们,我们将及时更改或删除,以保证您的权益。
![]()
文章转载自:旺材氢燃料电池 来源:大象研究院,版权归原作者及刊载媒体所有
本报告主要内容分为以下四部分:
1、氢能行业发展背景与现状
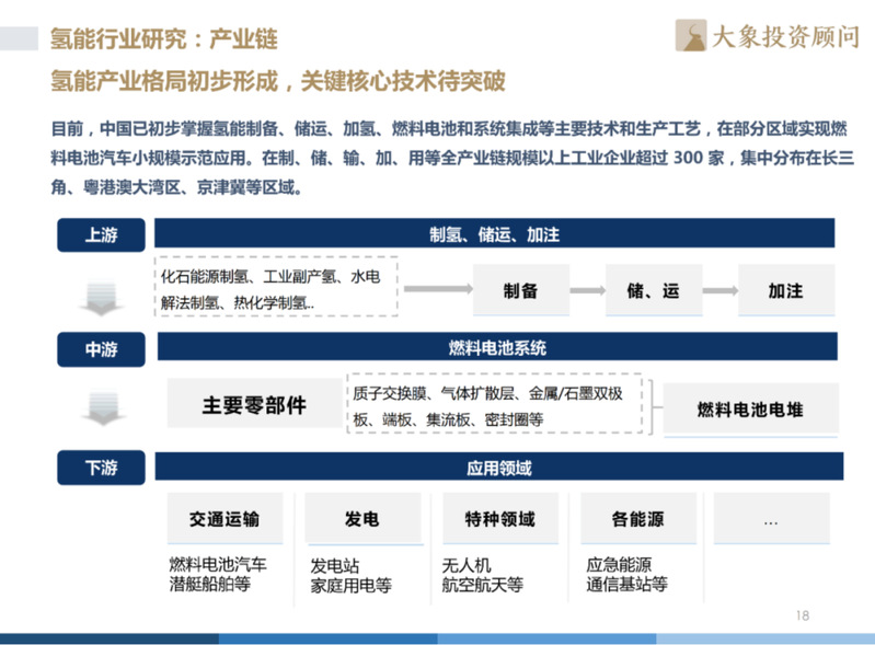
2、氢能行业产业链情况
3、氢能行业产业链重点企业介绍
4、氢能行业发展趋势





























































![]()
版权声明:文章转载自微信公众号旺材氢燃料电池,文章转载只为学术传播,如涉及侵权问题,请联系我们,我们将及时更改或删除,以保证您的权益。
![]()
|